|
Application Form G(1)Application Form G(1) |
|
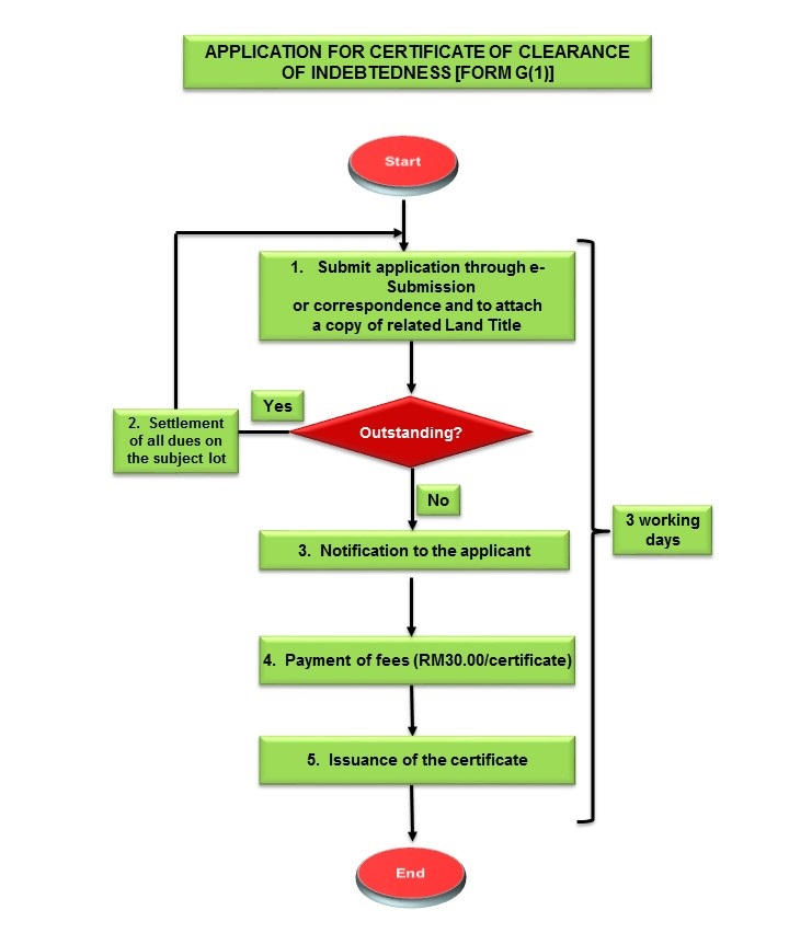
Form G(1) – “Certificate of Clearance of Indebtedness” as in the Sarawak Land Code (Cap. 81 1958 Ed) is a certificate to certify that a property has no outstanding assessment rates before any transaction is made. This certificate is issued upon full settlement of outstanding rates and legal cost (if any).
Application of Form G(1) can be made online system e-Submission.
Applicants can also write in to Rating and Valuation Division. A copy of the Land Title is required.
A fee amounting to RM30.00 per property will be charged.
Flowchart Of Application

|
|
|